服务热线
18122378947
化工去离子水设备能帮您解决生产用水问题,能应用到化工、新能源、新材料、电子、电力、光电、表面处理、制造行业等。化工去离子水设备是采用膜分离法/离子交换法等去离子工艺之后用来制取去离子水、超纯水和高纯水,其产水电导率可低于1uS/cm以下,产水电阻率达到1MΩ.cm以上,根据不同的水质及使用要求,产水电阻率可控制在1~18MΩ.cm之间。

化工去离子水设备工艺简易流程图

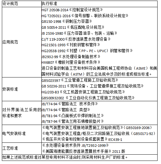
化工去离子水设备执行标准

化工去离子水设备特点
1.产水水质稳定,耗电量少;
2.造型简单美观,占地面积少;
3.节能安全环保,经久耐用;
4.独立设计,易于维护;
5.使用方便,安装简单。